Able Community Edge Cloud Infrastructure
Empowering Communities at the Edge
At the heart of innovation and inclusivity, the Able Community proudly embraces StarlingX, a transformative cloud platform designed for the most critical and time-sensitive edge computing needs. From industrial IoT to 5G networks and Open RAN deployments, StarlingX provides a field-proven, open-source solution that redefines what’s possible in distributed systems.
What Is StarlingX for Able Community Edge Cloud Operation?
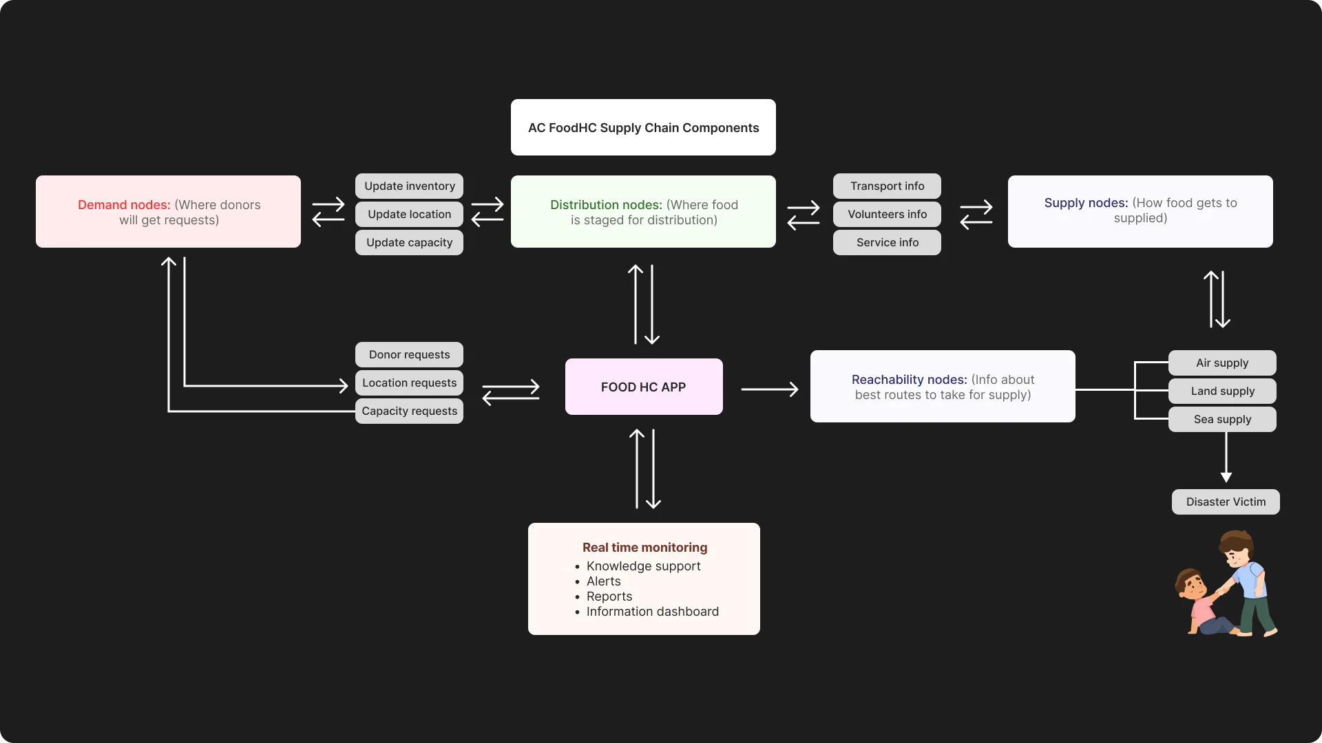
StarlingX is a fully integrated cloud infrastructure software stack built for the edge, enabling local Food Distribution efforts with nonprofits, including helping in disaster-hit areas. It combines powerful open-source technologies—Linux, OpenStack, Kubernetes, Ceph, and more—to deliver reliability, flexibility, and real-time performance across geographically dispersed environments. Whether managing vast data centers or enabling autonomous operation at the network edge, StarlingX empowers organizations to thrive, even under challenging connectivity conditions, enabling local Food Distribution efforts with nonprofits, including helping food distribution in disaster-hit areas.
- Ultra-low latency performance
- Real-time operations for mission-critical services
- Edge autonomy even in zones with unreliable internet
Our Infrastructure
Key Features
Cloud Food Distribution Infrastructure
A resilient, cloud-powered system that streamlines food distribution logistics, enabling real-time coordination, tracking, and delivery—especially in underserved or disaster-affected communities. Built on edge computing, it ensures reliable performance even in areas with limited connectivity.
Resilient Availability
Maintains uptime with fault tolerance and service management that keeps your applications protected.
Scalable Architecture
Grows easily across remote edge sites and large deployments without complex reconfiguration.
Security-First Design
Engineered for ultra-low latency with built-in protections for secure and reliable edge operations.
Containerized Efficiency
Runs infrastructure services in containers to simplify updates and lifecycle management, and much more.
Unified Visibility
Monitor and manage infrastructure from one pane of glass while allowing autonomy at the edge.
Zero-Touch Provisioning
Automates deployment of new edge nodes, ensuring speed, accuracy, and consistent configuration.
Why It Matters to Our Community
Why StarlingX for the Able Community
By adopting StarlingX, Able Community opens new frontiers for community innovation for social responsibility, from equitable tech education and job pathways to resilient food distribution and youth development. Its architecture makes it especially impactful for under-resourced regions that require low-latency, high-availability solutions. We see StarlingX not just as a platform, but as a catalyst for sustainable growth, inclusion, and opportunity.
- Career-readiness education in edge cloud technologies
- Smarter food distribution, especially in disaster-hit or remote areas
- Supportive childcare and youth centers that run on dependable systems
- Inclusive innovation, empowering voices historically excluded from tech infrastructure
Ready to join us in building resilient, inclusive infrastructure for change?
There are many ways to participate
Donate to Empower the Edge
Join us in distributing food to those in need. Your time and effort can make a significant impact.
Become a Volunteer Mentor
Contribute financially or donate non-perishable food items. Every little bit helps.
Explore the StarlingX Stack
Share our mission with your friends and family. The more people involved, the greater the impact.
Partner With Able Community
Cybersecurity, Legal, Marketing, and Corporate Social Responsibility Professionals
Cloud Powered Food Distribution
A fully featured cloud for distributed systems
StarlingX is a complete cloud infrastructure software stack for distributed systems suitable for use by the most demanding applications in industrial IOT, telecom, video delivery and other ultra-low latency use cases at scale. The platform is an implementation of the LOKI stack, as it creates a fusion between well known open source projects including the Linux kernel, OpenStack and Kubernetes. By utilizing container technologies, StarlingX deploys the infrastructure services in containers for increased manageability and flexibility, and also provides the possibility to provision sites with only containerized workloads
StarlingX is a unique and highly scalable platform that can deploy and manage large data centers and geographically distributed systems alike with ease,
through high levels of automation and orchestration throughout the solution. Its Distributed Cloud architecture feature provides the capability to manage the end-to-end infrastructure centrally, through a single pane of glass. At the same time, sites at the network edge have the autonomy that is required for continuous operation, even in conditions such as unreliable connectivity. While the platform integrates well-known APIs to manage both workloads and infrastructure services, its unique project components provide fault management and service management among others to ensure high availability of user applications. The StarlingX community has optimized the solution for security, ultra-low latency, extremely high service uptime, and streamlined operation.
Be Part of the Movement — Power Change at the Edge
Technology should uplift everyone — especially those working on the frontlines of care and community. Join the Able Community as we build an equitable, resilient digital infrastructure using StarlingX.
